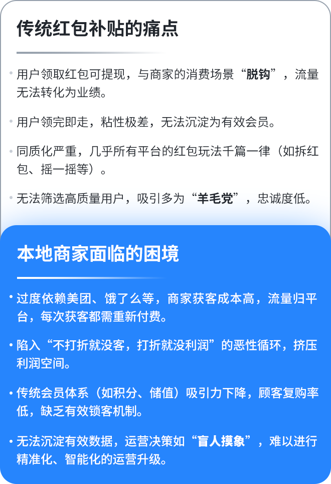
数智红包,帮助商家告别传统补贴战,
用“数智化”激励,让每一次消费都产生长期价值!

什么是数智红包?

是AI驱动的智能消费激励系统,商家通过让利,将其中的部分让利利润放入“红包池”,消费者在合作商家消费,打卡领取红包到零钱。重构商家与消费者的价值连接方式,将每个商家的独立客流,整合为整个商圈共享的“活水”流量池。

【数智红包】玩法举例
【数智红包】模式亮点
【数智红包】前端部分功能展示

免费获取【数智红包】解决方案

现在留言可领取2000元电商系统通用优惠券

卖货难,招商难-找微三云

微三云,30万+商家的共同选择