互联网创业者的6大痛点
微三云9大创业项目
以“云平台”为核心,展开技术开发、产品研发、运营合作等一系列子项目,致力于打造全球化移动互联网【软件+服务】供应链平台,目前已帮助众多企业转型。
不管第三方平台运营模式、玩法的如何变化,超级APP都将作为一个不断“聚人”的超级流量入口,帮助企业打造一个类似“微信+头条+支付”的超级APP。
整合各厂家货源,统一对接各个社交电商平台并完成订单处理、分销结算、货款扣除、自动对账等,实现商品资源的不断复用。
以“云视商系统”为核心,围绕在线教育、知识付费、社群营销、直播卖货……等应用场景,输出一系列解决方案赋能传统企业。当前已完成财税线上课程落地运营。
以“区块链积分系统”为核心,依托实体经济打造企业级区块链应用方案、区块链商业孵化产业园、区块链智慧城市方案,帮助实体行业建立产业生态链。
基于“元宇宙”理念下,以腾讯云区块链技术,结合社交和电商零售,初步实现元宇宙的商业化应用,帮助企业品牌打造“非同质化商品”的交易、流通和溯源。
基于腾讯区块链TBaaS底层,提打造自建区块链多商业生态应用场景,实现对数字积分、数字资产的发行、流通、销毁的统一管理,同时还能大大降低运营成本。
带主动推广的“分众”广告系统,颠覆传统的广告营销模式,除了可以帮助商家实现更加生动、快捷的播放店内广告,还能实现跨界营销模式,增加多种盈利渠道。
为线下商家打造数字化门店提供专业的移动支付收款方案,轻松管理商户入驻/入网、商户收款、员工管理以及营收数据的分析,让线下门店收款简单快捷高效。
微三云渠道商6大盈利模式
微三云渠道商8大保障
微三云深耕互联网产业10年,拥有互联网最核心的技术沉淀,让您少走弯路。
每周均提供不同系统的最新功能点更新及优化,产品更新迅速,让您时刻保持市场核心竞争力。
200+运营团队,他们成长于互联网时代、反应迅速,奠定了技术实力的高起点。
成功扶持数十万企业成功转型,掌握一手资源和经验,方便客户打造自己的商业生态。
微三云获得广东省高新技术企业、高新技术产品认证,在科技型企业中遥遥领先。
9大产品,200+营销工具,百种奖励模式组合,30+运维团队确保系统运营稳定。
产品原生开发,功能稳定齐全,应用场景丰富,商业模式匹配完善,用户体验更佳。
《全国售后服务先进单位》,7*12小时在线解答客户各种操作、技术难题,保障运营顺畅。
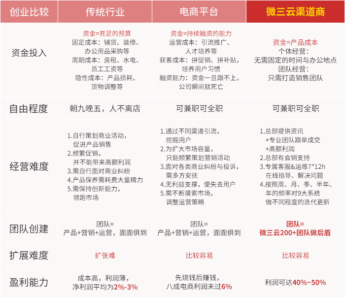
微三云渠道商PK传统投资
微三云荣誉资质
微三云系统新一轮财富缔造者
一个无法阻止你释放财富能源的舞台
微三云助力每一位重视服务的客户走向成功